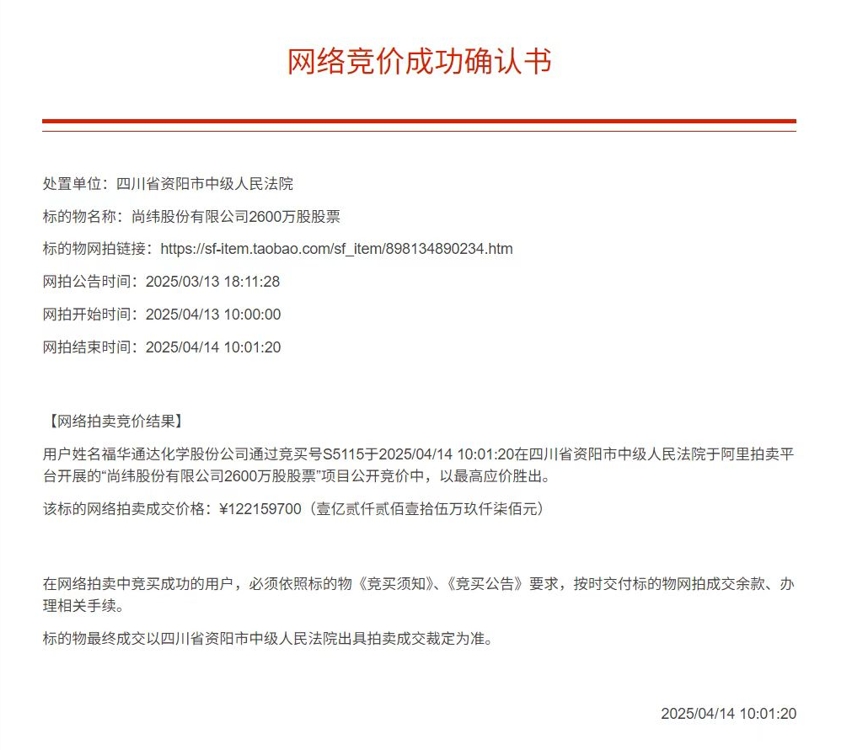
4月14日,福华通达化学股份公司(以下简称“福华化学”)再次通过阿里司法拍卖平台竞得尚纬股份(603333.SH)2600万股炒股配资公司网,占上市公司总股本4.18%。待此次交易的股票过户手续完成后,福华化学将持有尚纬股份19.56%的股份。

继乐山国资平台公司进入尚纬股份之后,当地头部民企也战略入股,这将进一步推动上市公司化解债务风险,稳定上市公司经营。不仅如此,未来两大头部民企还可以实现战略合作联动,通过资源整合、技术交流和市场共享等方式,增强上市公司竞争力。
官方支持,福华连续参与竞拍
尚纬股份是西南最大的特种电缆企业之一,主要产品包括核电站用电缆、轨道交通用电缆、中压交联电缆、高压电力电缆、太阳能光伏发电用电缆、矿用电缆、船用电缆、风力发电用电缆、军工航天航空用电缆、海上石油平台用电缆等。
不过,受司法案件的影响,尚纬股份实控人两兄弟李广元、李广胜多次对上市公司进行股权质押,两人合计被标记或冻结的股份比例达97.71%,占公司总股本的比例为34.74%。如此高比例的股份存在重大不确定性也可能影响上市公司的稳定性。
此时,与尚纬股份同处乐山的福华化学选择出手了。
3月4日,福华化学以300,189,250元竞得尚纬股份6500万股股票,占公司总股本的10.46%,福华化学持有尚纬股份公司总股本比例升至 15.38%;4月14日,福华化学再次竞得尚纬股份2600万股,待此次交易的股票过户手续完成后,福华化学将持有尚纬股份19.56%的股份。
从股本结构来看,在股份过户登记之后,李广元及其一致行动人李广胜持股比例降至20.91%,福华化学持股比例则升至19.56%。
分析人士认为,在李广元和李广胜兄弟股权大量质押的情况之下,尚纬股份面临着控制权不稳的重大风险。福华化学的战略投资并连续增加持股比例可以形成“护城河”,防止其他资本抢夺控股权,继而形成对经营的冲击。
不仅如此,目前,因为实控人入狱,尚纬股份的经营发展也亟需得到稳定有力的支持;而成立于2007年福华化学是乐山市绿色化工重点产业链的龙头企业。福华化学连续加码既能让投资者稳定预期和信心,同时也能为尚纬股份纾困,并带动市场拓展。
事实上,福华化学的进入得到了官方的认可,“乐山发布”就认为,在此关键时刻,福华化学成为尚纬股份重要股东,将助力尚纬股份稳定经营,维护了债权人及中小股东的合法权益,保障了员工就业和公司的可持续发展。
国资民企协同拓新
不过,目前尚纬股份的状态并不够理想。
从财务数据来看,近几年尚纬股份营收规模、营收结构与毛利率水平表现稳定,90%左右的营收来自于特种电缆产品,毛利率也保持在16%以上;资产负债率逐年下降,自2020年超过50%降至2024年三季末的34.57%,上市公司流动性风险并不算大。相比之下,尚纬股份的短板主要集中在盈利能力方面,公司近五年归母净利润只有2000万元左右,未有寸进。
实际上,面对尚纬股份当时的境遇,实控人李广胜2021年引入了乐山高新投资发展(集团)公司(以下简称“乐山高投”),李广胜以协议转让方式将其合计持有的公司6822.79万股股份(占公司总股本的13.2%)分两次转让给后者。目前,乐山高投持有其10.98%的股份,是第三大股东。
李广胜此举的目的主要是要全面解决控股股东及其一致行动人股权质押比例过高问题。同时,希望发挥乐山高投的优势,在产业、市场等方面给上市公司提供帮助与支持,进一步提升上市公司核心竞争力,促进上市公司的持续高效发展。
福华化学的进入让尚纬股份形成了“国企+民企”的双轮驱动,获得更大优势资源。作为乐山大型民营企业,福华化学具备较强产业资源,与尚纬股份同为乐山龙头企业,未来产业和经营上有合作的机会,而不是简单的、短期的财务纾困。
公开资料显示,福华化学是乐山市绿色化工重点产业链的龙头企业,在推动乐山市产业链“建圈强链”中发挥着积极的示范和带动作用。其依托丰厚的矿产资源打造了全链条绿色循环产业模式,年矿产资源开采能力达400万吨,化学品生产能力达350万吨。
目前,为进一步延链强链,福华化学正依托自身矿产资源和循环经济优势,与国际国内先进化工企业强强联合,加快建设福华新材料一体化产业园,推动乐山打造中欧化工合作产业园,助力乐山打造绿色化工千亿集群。
因此,福华化学在成为尚纬股份重要战略股东之后,如何进行资源嫁接,如何与国企平台一起拓展尚纬股份的新增长点值得关注。
【本文仅供参考,不构成投资建议。】
举报 相关阅读
拟溢价260%收购亏损企业,晶丰明源商誉风险高企近年来,晶丰明源一直通过“买买买”来拓宽业务版图,先后收购上海莱狮半导体、上海芯飞半导体、南京凌鸥创芯电子等。
98 昨天 20:58
特朗普钢铝关税触发欧盟反制!4月起对价值260亿欧元美产品征关税该反制行为预计在4月生效,这也可为欧盟与美国的谈判留出一些时间。
161 03-12 16:45
今年杭州计划举办各类赛事260项杭州将完善重大赛事申报体系,打造体育赛事管理数字化平台,形成“赛事品牌认证—赛事监管—赛事评估—赛事扶持”全周期管理体系。
16 03-11 13:28
深圳:全市已汇聚人工智能企业2600余家、独角兽企业6家全市汇聚人工智能企业2600余家、独角兽企业6家,机器人上市企业34家、独角兽企业9家
28 02-23 12:12
奇安信预警:已监测到2600多个DeepSeek山寨域名,“空气币”诈骗抬头奇安信还称炒股配资公司网,骗子紧跟技术潮流,还推出了所谓“DeepSeek加持”的“空气币”(无实质价值的虚拟货币)诱骗用户。
99 02-06 16:48 一财最热 点击关闭配资炒股提示:文章来自网络,不代表本站观点。